Make Logic Gates on a Breadboard: Easy Transistor Projects for Beginners
Learning about transistors can greatly help when trying to understand the basic concept of logic gates and how they work. Similar to how learning the alphabet is the first step to understanding how words sound, learning how transistors work is essential to understanding how logic gates and computers work.
Transistors reveal the true Boolean logic behind logic gates, as well as how voltages in a circuit produce the Boolean logic. Transistors can be a great visual way to understand logic gates. You can even build these logic gates yourself on a breadboard.
What is a Transistor Switch?

This article uses NPN bipolar junction transistors (BJTs), which are common, inexpensive, and ideal for beginner projects. Right now it's not important to know what this means, but if you are curious check out this article on what a BJT transistor actually is.
The best transistor circuit on a breadboard for a beginner is a simple on/off switch, known as a buffer. The way a transistor switch works is by allowing a small signal (like from a sensor) to control a larger load, like an LED or a motor. A transistor has 3 pins:
-
Base: acts as a switch
-
Collector: where current flows in
-
Emitter: where current flows out
When a small current is present at the base, then the transistor turns to the "on" state, which allows the current present at the collector to flow to the emitter.
With no current at the base, the transistor is "off" and the current from the collector is unable to flow to the emitter.
A transistor switch is commonly used when a microcontroller needs to control a higher-power device, such as turning a motor, relay, or LED on and off using a low-voltage signal.
How to Build a Simple Transistor Switch
To build a standard transistor switch, here are the steps:
-
Connect one side of a 1KΩ resistor (R1) to the base pin and the other side to a switch.
-
Connect the collector to +5V.
-
Connect the emitter to the positive side of an LED (with the negative side going to ground through a 220Ω resistor).
It's important to always use a base resistor when using a transistor to prevent the transistor from burning out.
This may seem pretty confusing. To clarify, here's the schematic:

In most schematics, GND will mean ground. We can apply this circuit in real life by using a breadboard:
Building Logic Gates with Transistors
Logic gates using transistors are one of the simplest ways to understand how digital electronics work.
In modern computers, billions of transistor logic gates switch on and off to process information using Boolean logic. By learning how to build logic gates with transistors, you can see how logic gates work behind the scenes.
When you build transistor logic circuits on a breadboard, each transistor acts like a small electronic switch. By combining multiple transistors together, you can create basic gates like NOT, AND, and OR.
How to Build an NOT Gate With Transistors
To build a NOT gate, you need 1 transistor. This gate outputs the inverse of the input. To make this gate, we can start by using the transistor switch we made previously. Then, by reversing the way the LED is connected and adding a 220-ohm resistor from 5V to the emitter, we create an inverter.

Breadboard Circuit
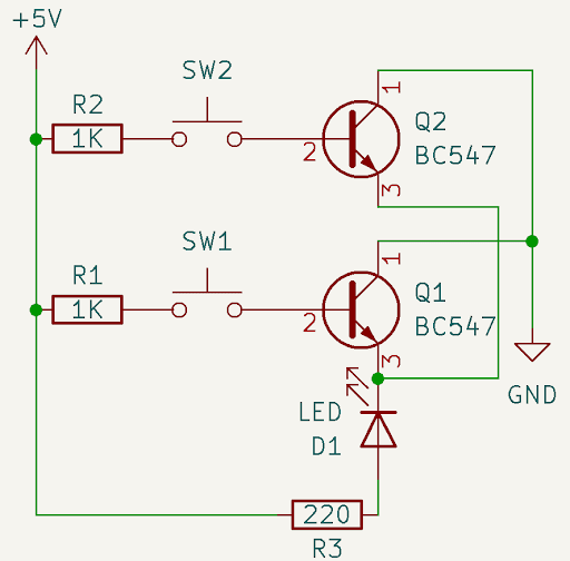
How to Build an AND Gate With Transistors

This schematic shows how the AND gate is made. In order for the 5V to get to ground, both transistors must be on. When they are, the current can pass through them and the LED, turning the LED on.
Breadboard Circuit
As you can see, the LED lights up only when both inputs are high.
How to Build an OR Gate With Transistors
Schematic

This circuit features two transistors wired to an LED in parallel. This way, if either of the transistors is active, the LED will light up, creating an OR gate.
Breadboard Circuit
If either input goes high, the LED lights up.
The NAND and NOR Gates
NAND and NOR gates are especially important because entire digital systems can be built using only NAND gates or only NOR gates, making them fundamental to computer hardware design.
Read more: Gate Universality
Conclusion
Understanding transistors is a foundational skill for anyone interested in electronics or computer systems. By learning how to build simple circuits like transistor switches and logic gates, you gain insight into how complex digital systems are constructed from basic components. These small building blocks power everything from calculators to smartphones. As you continue experimenting with transistors and logic gates, you'll be well on your way to mastering the language of modern electronics. A great next step is to explore deeper into computer architecture.
People Also Ask
About the Author
This article was written by Boden Bensema, an electronics hobbyist focused on teaching beginner-friendly circuit design, breadboarding, and electronics fundamentals.
About page